当前位置:首页 > 政务公开

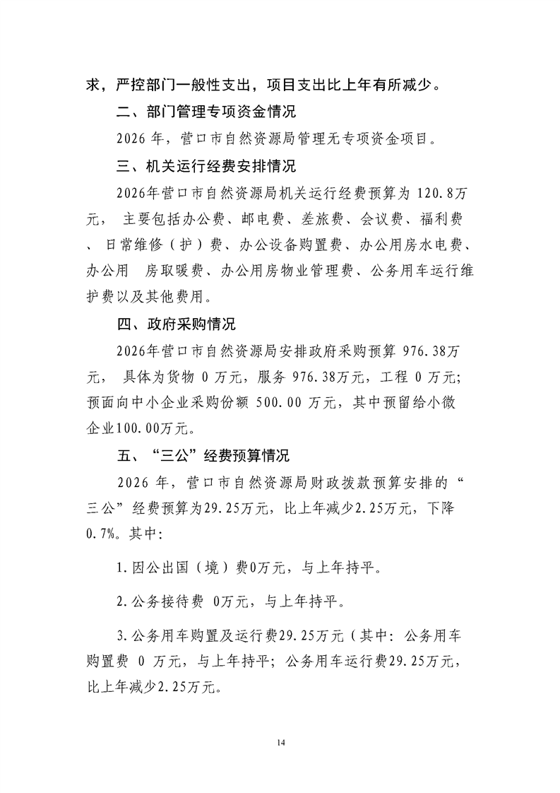
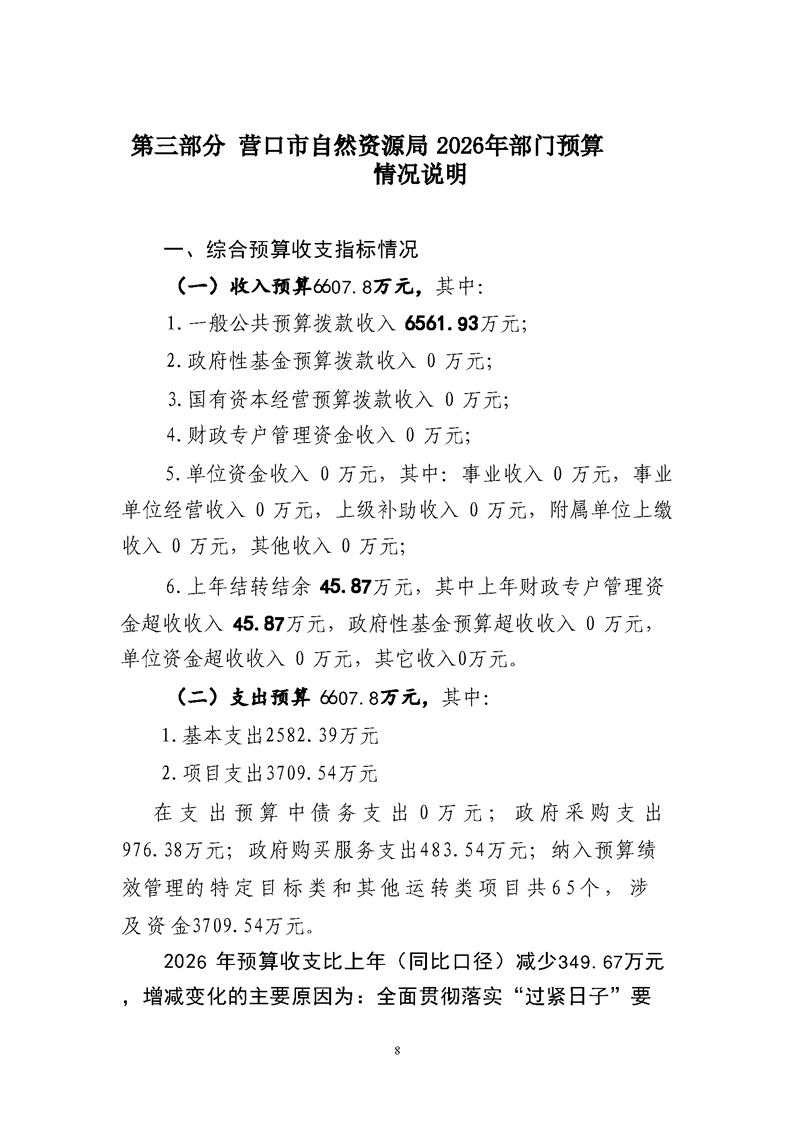
营口市自然资源局2026年度部门预算

发布时间:2026-02-02

【字号:

分享:




















































































































































  • 附件:
  • 视频:
扫一扫在手机打开当前页